Олимпиадный тренинг

Задача . D. Запросы для полного бинарного дерева


У вас есть полное бинарное дерево с бесконечным количеством уровней.

В каждой вершине записано значение. Если в вершине записано значение x, то в ее левом потомке записано значение x, а в правом потомке — значение x + 1.

Значение, записанное в корне, равно 1.

Вам нужно обработать Q запросов.

Всего есть 3 типа запросов:

  1. Циклически сдвинуть на K значения, записанные во всех вершинах, которые находятся на одном уровне с вершиной, в которой записано значение X. (Вершины и значения, записанные в вершинах, на других уровнях остаются без изменений).
  2. Циклически сдвинуть на K вершины, которые находятся на одном уровне с вершиной, в которой записано значение X. (Поддеревья сдвигаемых вершин двигаются вместе с ними).
  3. Вывести значения, записанные в каждой из вершин, которые встречаются на простом пути из вершины, в которой записано значение X, до корня.

Положительное K означает циклический сдвиг вправо, а отрицательное K означает циклический сдвиг влево.

Гарантируется, что среди запросов есть хотя бы один, который имеет тип 3.

Входные данные

В первой строке следует целое число Q (1 ≤ Q ≤ 105).

Далее следуют Q запросов по одному в строке:

  • Запросы типа 1 и 2 имеют следующий формат: T X K (1 ≤ T ≤ 2; 1 ≤ X ≤ 1018; 0 ≤ |K| ≤ 1018), где T обозначает тип запроса.
  • Запросы типа 3 имеют следующий формат: 3 X (1 ≤ X ≤ 1018).
Выходные данные

Для каждого запроса типа 3 выведите в порядке убывания значения, записанные во всех вершинах, встречающихся на пути.

Примечание

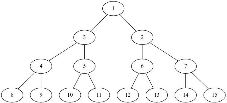
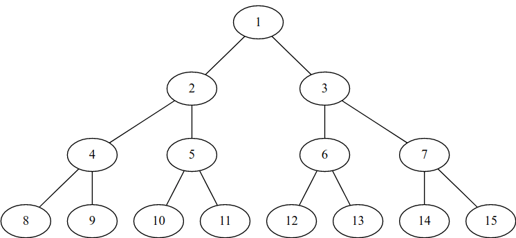
На картинках ниже изображены первые 4 уровня дерева для первого примера:

Изначальное дерево:

Дерево после запроса 1 2 1:

Дерево после запроса 2 4 -1:


Примеры
Входные данныеВыходные данные
1 5
3 12
1 2 1
3 12
2 4 -1
3 8
12 6 3 1
12 6 2 1
8 4 2 1
2 5
3 14
1 5 -3
3 14
1 3 1
3 14
14 7 3 1
14 6 3 1
14 6 2 1

time 4000 ms
memory 256 Mb
Правила оформления программ и список ошибок при автоматической проверке задач

Статистика успешных решений по компиляторам
 Кол-во
Python1
С++ Mingw-w644
Комментарий учителя