Олимпиадный тренинг

Задача . G. Дерево с весами


Дано дерево на \(n\) вершинах, пронумерованных числами \(1,2,\dots,n\). \(i\)-е ребро соединяет вершины \(u_i\) и \(v_i\) и имеет некоторый неизвестный целый положительный вес \(w_i\). Вам также известны расстояния \(d_i\) между вершинами \(i\) и \(i+1\) для всех \(1 \le i \le n-1\) (это расстояние равно сумме весов рёбер на простом пути между вершинами дерева \(i\) и \(i+1\)).

Найдите вес каждого ребра. Если существует несколько решений, выведите любое из них. Если не существует весов \(w_i\), согласующихся со всеми данными, выведите одно целое число \(-1\).

Входные данные

Первая строка содержит целое число \(n\) (\(2 \le n \le 10^5\)).

В \(i\)-й из следующих \(n-1\) строк содержатся по два числа: \(u_i\) и \(v_i\) (\(1 \le u_i,v_i \le n\), \(u_i \ne v_i\)).

В последней строке содержится \(n-1\) целых чисел \(d_1,\dots,d_{n-1}\) (\(1 \le d_i \le 10^{12}\)).

Гарантируется, что заданные ребра образуют дерево.

Выходные данные

Если решения не существует, выведите одно целое число \(-1\). В противном случае выведите \(n-1\) строку, содержащую веса \(w_1,\dots,w_{n-1}\).

Если существует несколько решений, выведите любое из них.

Примечание

В первом примере дерево выглядит следующим образом:

Во втором примере вес \(w_2\) не может быть равен \(0\), поскольку должен быть целым положительным числом. Поэтому решения нет.

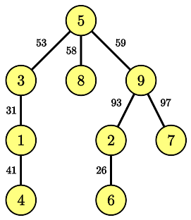
В третьем примере дерево выглядит следующим образом:


Примеры
Входные данныеВыходные данные
1 5
1 2
1 3
2 4
2 5
31 41 59 26
31
10
18
8
2 3
1 2
1 3
18 18
-1
3 9
3 1
4 1
5 9
2 6
5 3
5 8
9 7
9 2
236 205 72 125 178 216 214 117
31
41
59
26
53
58
97
93

time 5000 ms
memory 256 Mb
Правила оформления программ и список ошибок при автоматической проверке задач

Статистика успешных решений по компиляторам
 Кол-во
С++3
Комментарий учителя