Олимпиадный тренинг

Задача . D. Полное зеркало


Дерево состоит из \(n\) вершин. Выберите одну вершину как корень. Он должен удовлетворять условию ниже.

  • Для каждой пары вершин \(v_{1}\) и \(v_{2}\), если \(distance\)(\(root\), \(v_{1}\)) \(= distance\)(\(root\), \(v_{2})\), тогда \(degree\)(\(v_{1}\)) \(= degree\)(\(v_{2}\)), где \(degree\) — количество смежных вершин, а \(distance\) — количество ребер между двумя вершинами.

Определите и найдите, есть ли такой корень в дереве. Если есть несколько ответов, выведите любой из них.

Входные данные

Первая строка содержит одно целое число \(n\) (\(1 \le n \le 10^{5}\)) — количество верши.

Каждая из следующих \(n-1\) строк содержит два целых числа \(v_{i}\) и \(u_{i}\) (\(1 \le v_{i} \lt u_{i} \le n\)), которые значат, что существует ребра между вершинами \(v_{i}\) и \(u_{i}\). Гарантируется, что граф — дерево.

Выходные данные

Если такой корень существует, выведите любой из них. Иначе выведите \(-1\).

Примечание

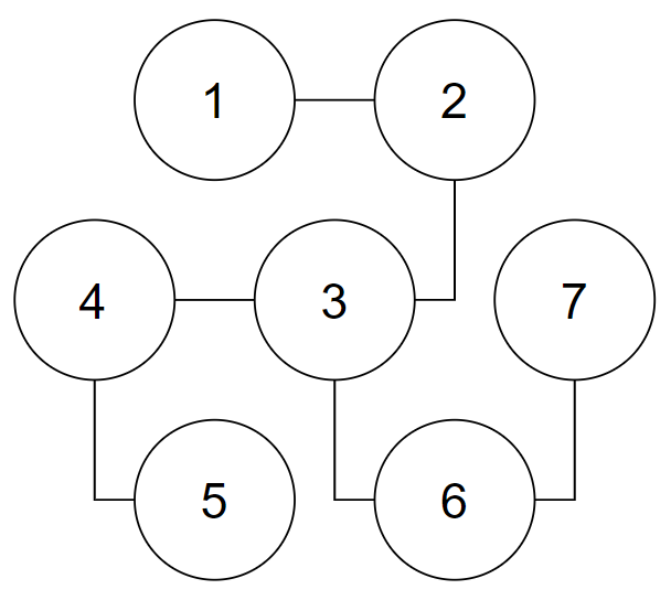
Рисунок до первого примера. \(1\), \(5\), \(7\) — также могут быть корнями.

Рисунок до второго примера. Невозможно найти корень графа.


Примеры
Входные данныеВыходные данные
1 7
1 2
2 3
3 4
4 5
3 6
6 7
3
2 6
1 3
2 3
3 4
4 5
4 6
-1

time 1000 ms
memory 256 Mb
Правила оформления программ и список ошибок при автоматической проверке задач

Статистика успешных решений по компиляторам
 Кол-во
С++ Mingw-w645
Комментарий учителя