Олимпиадный тренинг

Задача . C. Солдат и карты


Два скучающих солдата играют в карточную войну (эквивалент карточной игры «пьяница» в англоязычных странах). Их колода состоит ровно из n карт, пронумерованных различными числами от 1 до n. Исходно они делят между собой картны некоторым образом, возможно, не равным образом.

Правила игры следующие. На каждом ходу происходит сражение. Каждый игрок берет карту с вершины своей стопки и кладет на стол. Тот, у кого значение карты больше, выигрывает в этом сражении, берет обе карты со стола и кладет в низ своей стопки. Точнее говоря, сперва он берет карту противника и кладет в низ своей стопки, затем кладет свою карту в низ своей стопки. Если после какого-то хода стопка одного игрока становится пустой, то он проигрывает, а другой игрок побеждает.

Вам надо подсчитать, после сколько будет сражений и кто победит, в противном случае надо сказать, что игра не прекратится.

Входные данные

В первой строке записано единственное целое число n (2 ≤ n ≤ 10), количество карт.

Во второй строке записано целое число k1 (1 ≤ k1 ≤ n - 1), количество карт у первого солдата. Затем следует k1 целых чисел — значения карт первого солдата в порядке сверху вниз.

В третьей строке записано целое число k2 (k1 + k2 = n), количество карт у второго солдата. Затем следует k2 целых чисел — значения карт второго солдата сверху вниз.

Все значения карт различны.

Выходные данные

Если кто-то победит в этой игре, выведите 2 целых чисел, где первое число обозначает количество сражений в игре, а второе — 1 или 2, обозначающее, какой игрок победил.

Если игра не закончится, а будет продолжаться вечно, выведите  - 1.

Примечание

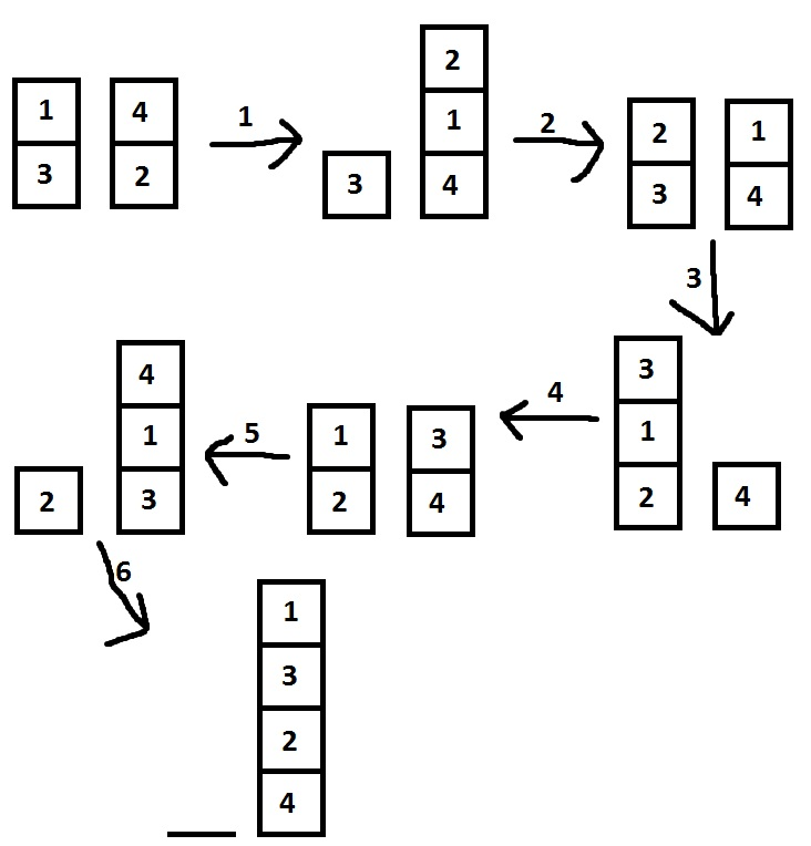
Первый пример:

Второй пример:


Примеры
Входные данныеВыходные данные
1 4
2 1 3
2 4 2
6 2
2 3
1 2
2 1 3
-1

time 2000 ms
memory 256 Mb
Правила оформления программ и список ошибок при автоматической проверке задач

Статистика успешных решений по компиляторам
 Кол-во
С++ Mingw-w645
Комментарий учителя